
绿色江南2018年5月月报
信息公开
2018年5月贝博艾弗森官网通过微博向在地环保局举报81家企业,其中回复32家,4 家企业被严肃处理。
前期微博举报跟进: 12家企业被在地环保局严肃处理。
2018年4月13日,贝博艾弗森官网寄出138封“就重点排污单位环境数据超标致×××××的一封信”。截至2018年5月31日,已收到34家企业的回复,其中25家企业给出书面回复。
污染源监督
2018年5月工业污染源调研或跟进 9 处,均取得有效进展。
与环保局开展合作交流
2018年5月与 2家环保局沟通合作,推动环境问题得到解决。
信息公开
5月各省份微博举报情况

前期微博举报跟进
前期微博举报跟进:12家企业被在地环保局严肃处理。其中6家立案查处,5家受到限期整改或受到行政处罚,1家停产整改。
重点排污单位提示信
2018年4月13日开始,贝博艾弗森官网工作人员结合江苏省2015年-2017年重控污染企业的微博举报及IPE网站上相关企业的违规记录,先后寄出155封“就重点排污单位环境数据超标致×××××的一封信”,希望企业给出说明。
截至2018年5月31日,已收到34家企业的回复,其中25家企业给出书面回复。
5月污染源调研案例及进展
突出案例进展
案例1 小米供应商毅嘉电子
2018年5月,贝博艾弗森官网联合公众环境研究中心(IPE)对小米供应商毅嘉电子进行调研。在毅嘉电子北侧观察发现,在河岸围墙的水面处有管道从毅嘉电子污水处理站区域的石墙伸出向河道排水。贝博艾弗森官网工作人员对其进行现场取样并使用pH试纸,对现场采集的水样进行测试,比对显示pH值在2至3之间,呈较强酸性。

贝博艾弗森官网工作人员进行现场取样

现场使用pH试纸测试结果
贝博艾弗森官网工作人员随后将水样送交第三方检测机构必维申美商品检测(上海)有限公司进行分析。将必维检测结果与有关标准进行比对显示,样品中铜含量超标195倍,pH值为2.64,毅嘉电子涉嫌通过暗管排放酸性含铜废水。
结合这一污染事实,以及小米其他供应商出现的环境违规记录,2018年5月22日,公众环境研究中心与贝博艾弗森官网联合推出一篇题为“供应链再现更严重污染,小米IPO涉嫌披露违规”的微信。目前该微信文章阅读量为2764次。
案例2
江阴石庄垃圾填埋场
2018年5月13日,贝博艾弗森官网公众环境关注中心在江阴石庄发现大面积垃圾填埋场,现场生活垃圾恶臭扑鼻,蚊蝇滋生,垃圾渗滤液已经渗透到附近农田,现场情况如下图所示。

现场贝博艾弗森官网通过微博进行举报,并@无锡发布,@江阴发布@江阴环保。
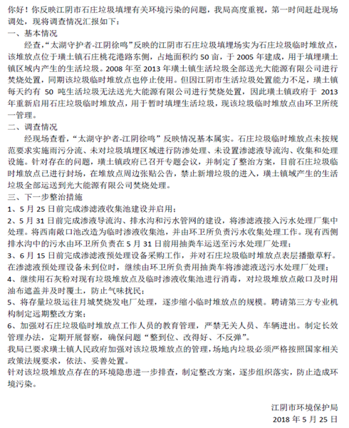
5月25日,@江阴环保回复:针对贝博艾弗森官网反映的江阴市石庄垃圾填埋问题,江阴市环保局高度重视,第一时间赶赴现场调处,核实后制定整治方案,目前已封场,并分6步进行整治针对该垃圾堆放点的环境隐患进一步排查,制定整改方案,逐步组织落实。具体回复如下:

与环保部门沟通与合作
与金湖县环保局合作
2018年5月2日,贝博艾弗森官网接到电话举报,反映江苏圣固机械公司向外环境排放很重味道的气体。接到举报后,贝博艾弗森官网立即向金湖县环保局反映了污染情况。
2018年5月4日,贝博艾弗森官网收到金湖县环保局的文件回复,具体内容如下图所示。

与张家港环保局合作
2018年5月11日下午,由贝博艾弗森官网主办,张家港市环境保护局,张家港保税区安环局承办的“多元共治,社会共享”贝博艾弗森官网第六期环保公益沙龙——大气、水环境治理沙龙在张家港市长江大酒店三楼国际润发宴会厅举办。张家港市环保系统,保税区环保系统主要负责人,分管负责人,保税区150多家重点排污单位企业家和代表参加了本期沙龙。


扫描二维码,支持贝博艾弗森官网用行动改变未来!

