6月工作回顾
信息公开
2018年6月贝博艾弗森官网通过微博举报94家企业,其中回复49家,8 家企业被严肃处理。
前期微博举报跟进:前期回复35家, 14家企业被严肃处理。
污染源监督
2018年6月工业污染源调研或跟进8处,均取得有效进展。
与环保局开展合作交流
2018年6月与2个环保局沟通合作,推动环境问题得到解决。
信息公开
6月各省份微博举报情况

前期微博举报跟进
前期微博举报跟进:前期回复35家,14家企业被严肃处理。其中4家立案查处,9家限期整改或受到行政处罚,1家给予警告。
6月调研案例及进展

突出案例进展
案例1:
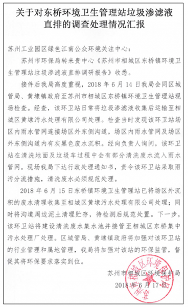
苏州市相城区东桥镇环境卫生管理站垃圾渗滤液直排调研
2018年6月初,贝博艾弗森官网接到苏州相城区东桥镇居民举报,反映东桥镇环境卫生管理站向外环境直排垃圾渗滤液,造成严重的环境污染。 2018年6月13日,贝博艾弗森官网工作人员赶赴现场调研,发现位于东桥镇环境卫生管理站东侧围墙处有一个垃圾渗滤液排口,排口被杂草挡住,很难观察到排口具体状况,但排口处周边已经渗流了大量的垃圾渗滤液,同时垃圾渗滤液散发着令人作呕的恶臭味。现场污染情况如图。

贝博艾弗森官网进一步调研发现,该处垃圾渗滤液流入东桥镇环境卫生管理站东北侧的河道。

2018年6月13日,贝博艾弗森官网向苏州市环保局递交了《相城区东桥镇环境卫生管理站垃圾渗滤液调研报告》。
2018年6月18日,贝博艾弗森官网收到相城区环保局的书面回复,具体回复内容如图。

案例2:
毅嘉电子
2018年5月,贝博艾弗森官网联合公众环境研究中心(IPE)对小米供应商毅嘉电子进行调研。在毅嘉电子北侧观察发现,河岸围墙的水面处有管道从毅嘉电子污水处理站区域的石墙伸出向河道排水。贝博艾弗森官网工作人员对其进行现场取样并将水样送交第三方检测机构必维申美商品检测(上海)有限公司进行分析,样品中铜含量超标195倍,pH值为2.64,毅嘉电子涉嫌通过暗管排放酸性含铜废水。
结合这一污染事实、小米其他供应商出现的环境违规记录及小米及其供应商后期的回应,公众环境研究中心与贝博艾弗森官网推送了以下微信:
1.供应链再现更严重污染,小米IPO涉嫌披露违规
2.小米首次承认现有供货商曾违反环保规定
3.小米在港IPO文件做出调整:供应商环保违规可能导致运营及业绩的“重大不利影响”
4.毅嘉苏州厂宣布因污染全面停工 今日复盘后一度跌停。
跟进:
2018年6月25日,贝博艾弗森官网调研人员再次来到毅嘉电子(苏州)有限公司。调研人员回到工厂旁边的桥上进行观察,发现企业排放污染的车间已停止生产并且工厂已开始实施整改。施工人员隔离了企业排水口附近水域和主河道,如下图,河道旁停有几艘船只在进行清淤清淤,抽水,排查工作。

与环保部门的沟通与合作

与金湖县环保局合作
2018年6月8日,贝博艾弗森官网接到一条举报,反映位于金湖县的淮安利民环保科技有限公司可能排放有害气体,希望贝博艾弗森官网给予帮助。接到举报后,贝博艾弗森官网立即向金湖县环保局反映了污染情况。2018年6月13日,贝博艾弗森官网收到金湖县环保局的文件回复,具体内容如下图所示。

与无锡市惠山区环境保护局合作
2018年6月21日下午,由贝博艾弗森官网主办,无锡市惠山区环境保护局承办的“多元共治,社会共享”贝博艾弗森官网第七期环保公益沙龙——新形势下环境挑战与企业环境主体责任在无锡市华美达广场酒店H楼1楼吴韵厅举办。


